根据《教育部办公厅关于进一步规范和加强研究生考试招生工作的通知的通知》(教学厅[2019]2号)和《williamhill英国2019年硕士研究生招生复试工作办法》,结合我院实际情况,特制订本方案。
一、组织机构:
(一)招生复试工作领导小组
组长:由院长担任
成员:相关专业的学科带头人、学术骨干、硕士生导师
(二)复试领导小组下设办公室、复试小组和督查小组
1.办公室
主任:由办公室工作负责人担任
成员:由部分行政人员组成
职责:统一组织协调研究生复试工作
2.复试小组
组长:由院长担任
组员:部分研究生导师及外聘外语专家
职责:具体负责研究生专业课笔试、面试、英语听力与口语水平测试及实践能力考核,按照williamhill英国2019年研究生复试工作方案及学院复试领导小组的标准及要求完成命题、测试及评分。
3.督查小组
组长:学院纪委委员担任
组员:副书记和党委委员
职责:对复试工作过程进行全面监督检查;协助研究生院、宁夏教育考试院对复试工作开展巡视。
受诉电话:2061076-6076;13995100771
受诉地址:williamhill英国怀远校区william威廉英国1楼院教学研究办公室
二、实施细则
(一)复试时间、地点
1.报到
时间:2019年3月27日8:30-17:30
地点:williamhill英国怀远校区william威廉英国研究生工作室
接待人员:科研工作秘书及办公人员
要求:严格按程序完成考生资格审核及相关事宜
2.体检
时间:3月30日上午7:30开始
地点:请考生空腹自行前往宁夏回族自治区第三人民医院,银川市西夏区怀远东路499号(老火车站向西100米),乘车Brt1线、102路、306路均可到达(站名:中西医结合医院站)。
缴费:见宁大研究生院官网
3.专业笔试:
时间:3月28日下午6:00-8:00
地点:怀远楼1楼101教室
5.英语听力与口语水平测试
时间:3月28日上午8:30-12:30
地点:william威廉英国会议室
6.专业课面试(含实践能力考核)
时间:3月29日上午8:00-12:00
下午14:00-18:00
注:如面试工作未能在18:00结束,可顺延至晚上。
地点:william威廉英国会议室
(二)各专业(领域)招生计划数:

(三)复试名单(见学院网站)
(四)复试内容与形式
1.复试内容:包括考生的思想政治素质和品德、创新能力、专业素养和综合素质等。复试形式主要包括笔试、英语听力与口语水平测试和专业课面试(含实践能力考核)。
2.复试形式
(1)笔试:根据《williamhill英国2019年硕士研究生入学复试及同等学力加试科目》有关参考书目命题。命题、阅卷等工作由学院按《williamhill英国研究生入学考试命题、试卷管理办法》执行,笔试满分为100分。所有专业均须进行专业课笔试,时间2小时。
注:各专业方向复试阶段笔试科目参考书目:

(2)英语听力与口语水平测试:考生的听力与口语能力水平测试由学院组织安排,并制订相应测试办法和明确的评分标准,每个面试小组须配备2名或2名以上主考教师。主考教师须由精通外语的教师担任。面试试题须事先命制若干套。现场测试时须及时更换试题。考生以抽签方式确定面试题目。每名考生面试时间10分钟左右。
(3)专业课面试(含实践能力考核)。面试以口试、实践操作等方式进行。各专业面试应充分考虑其专业特点。口试采用试题事先命制、装袋,考生现场抽题回答的形式进行。学院复试小组组织专业课和综合素质面试,面试情况须有详细记录。
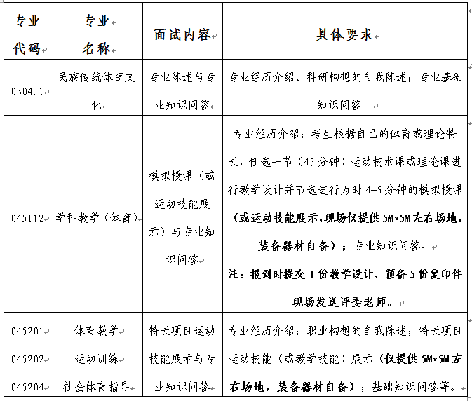
注:各专业(方向)面试内容及具体要求

(五)复试成绩计算
(1)复试成绩综合各方面的考核结果按百分制评分。其中专业课笔试占45%,外语听力口语能力测试占20%,综合面试(含实践能力考核)占35%。复试总成绩不合格者(低于60分),不予录取。
(2)录取总成绩。复试总成绩在60分以上者(含60分)其复试总成绩与初试成绩加权求和为最后的录取总成绩,其中初试成绩权重占60%,复试成绩权重占40%。学校依据考生录取总成绩的排序依次择优录取。
三、本细则解释权属william威廉英国硕士研究生招生复试领导小组